查看: 3234|回复: 0

[包罗万象] 王者宝库惊喜上新 新外观登场

[复制链接]
神界

1587

主题

1664

帖子

7983

积分

Lv.9

Rank: 9Rank: 9Rank: 9

王者宝库惊喜上新
王者宝库4.21惊喜上新 全新外观、超兽灵药闪亮登场!
雨生百谷,万物逢时,谷雨时节风含笑,花含香,一片生机勃勃的美好景象。
在这万物生机盎然的季节里,我们也迎来了王者宝库史无前例的惊喜上新,全新外观闪耀登场,超兽灵药助力全能宠一飞冲天,新品来袭,让我们在这人间四月天里,创造宝库奇迹!
今日维护后,王者宝库重磅升级,云行鹤游系列外观惊艳亮相,酷炫幻魂彰显仙气飘飘,更有“超兽灵药”系列好物闪亮登场,等待各位勇士前来解封!
注:怀旧版王者宝库未同步本次全新外观及道具,将新增永恒圣翼宝箱、塞壬之歌宝箱、圣翼碎晶、塞壬碎晶。
全新外观
勇士们前往王者宝库解封宝箱时,有机会获得内含“云行鹤游外套包”的“云行鹤游大礼包”。拥有任意3份“云行鹤游”外套或“云行鹤游外套包”,即可前往卡诺萨城王者军团特派员·加尔巴(253,444)处兑换1份“云行朝晖外套包”,获得“云行鹤游·朝晖”系列外套。
(云行朝晖系列外套·成男成女)
(云行朝晖系列外套·少年少女)
(云行鹤游系列外观·成男、成女)
(云行鹤游系列外观·少年、少女)
古风外观唯美惊艳,云行朝晖涤清缥缈素衣 鹤墨丹心勾勒傲骨仙风。实在是太美了,大人才做选择,小落选择统统纳入衣柜!
绝美幻魂

仙气飘飘的幻魂,谁看谁迷糊!这谁顶得住?王者宝库,小落来了~
灵药自由
年兽有的珍兽灵药,全能宠也必须安排到位~
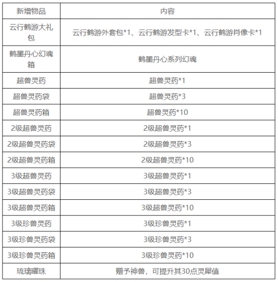
“超兽灵药”系列好物全面上新,超兽灵药、2级超兽灵药、3级超兽灵药震撼问世!使用超兽灵药/2级超兽灵药/3级超兽灵药后,可对主属性成长率总分在6500/8000/9500分以下的全能宠类型幻兽,进行相当于3次普通主属性超星幻化(超星幻化指的是使用超过副宠评分需求150分的副宠进行幻化)。3级珍兽灵药也将同步上新,使用后可对主属性成长率总分9500分以下的珍稀宠类型幻兽,进行相当于3次普通主属性超星幻化。
注:全能宠包含神都女帝、广寒仙子·嫦娥、梦境行者·莫奇、梦魇之子·莫奇、火莲战神、莲花魔童、蔷薇骑士·蒂法、不知火舞。
新增道具清单
只有你想不到,没有宝库抽不到~为了更美,为了更牛,向着宝库冲冲冲!
更有超级给力的限时福利:4月20日-5月19日(先锋服为4月18日-5月17日),王者宝库限时免费进入,无需王者凭证即可畅爽福利,海量稀有道具等您前来体验。无门槛畅享抽奖快乐,小落先抽为敬!
温馨提示:本次更新后,星域游侠超感包、猩红机甲缰绳包、星域之眼跟宠卡将加入典藏外观商店,冒险者们可使用王者典藏徽记进行兑换。同时,星河爵士魔法石、星河歌姬魔法石将下架王者宝库,烦请各位勇士知悉哟。
想要成为雷鸣最靓的仔嘛?想要让您的幻兽一飞冲天嘛?这个春天,我和宝库有个约会!

这是一场战斗!
回复

使用道具 举报

高级模式
B Color Image Link Quote Code Smilies |上传

本版积分规则

论坛合作、疑问请点击给我发信息 点击链接加入群聊【17173有料社区】