|
|
作者:227鱼得水
现在很火的一款游戏叫DOTA自走棋,因为DOTA自走棋,手游也纷纷效仿,同样模仿巨头也出了英雄战旗,是否想过有一天魔域也会推出类似玩法的幻宠大作战呢?来看看小记的憧憬~~~
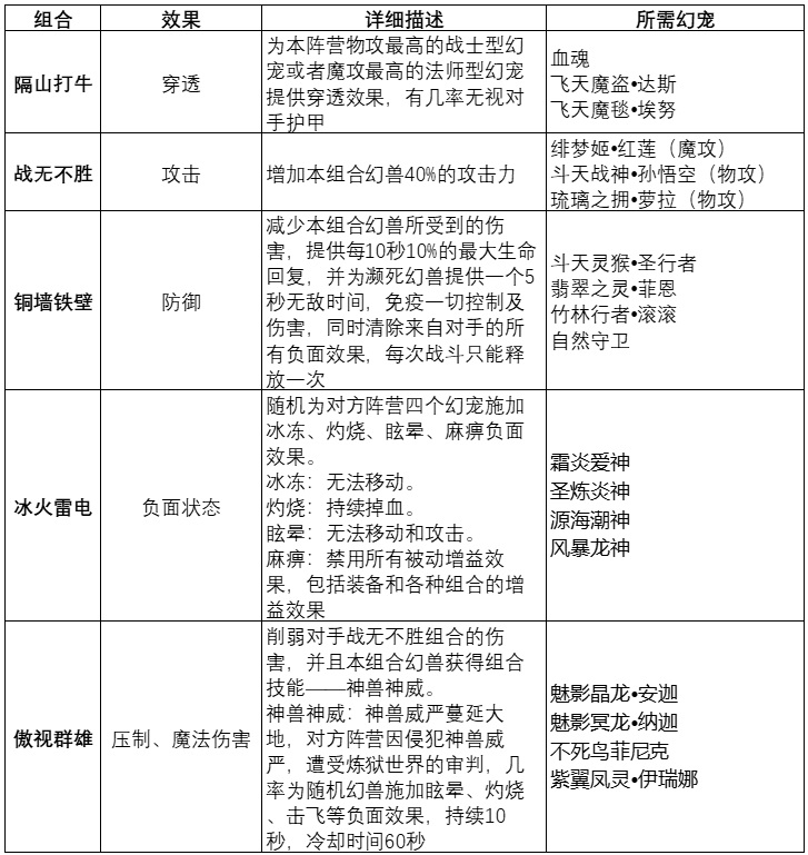
一、组合

二、装备
所有召唤出来的幻宠均可携带6件法器,法器为玩家游戏内所拥有的法器,效果稍作改变,例如目前只有哪吒的6件法器,到跨服里面可以让玩家分配给跨服里面的幻宠。
火尖枪:增加该幻宠攻击力,附加灼烧效果,灼烧效果冷却时间1分钟
风火轮:增加该幻宠攻击速度
混天绫:增加该幻宠暴击伤害
乾坤圈:为该幻宠提供暴击率
九龙罩:提供一个主动技能,在对方地面上释放火阵,持续造成伤害
金砖:将对方攻击力最高的一个幻兽致盲5秒,致盲期间攻击全为miss,且无法使用任何技能,冷却时间1分钟。
三、匹配与战斗规则
玩家的战斗力即为初始金币,玩家跨服登记幻兽所拥有的法器即为初始装备,每回合会获得一定量的金币,金币用于购买低级幻宠及装备,自动进行战斗与释放技能,坚持到最后的为赢家。
如果推出这样的跨服玩法,你期待吗?
|
|